A desnutrição em crianças e adolescentes assume diferentes formas — desnutrição aguda (wasting), baixa estatura/raquitismo (stunting) e baixo peso para a idade (underweight) — e permanece um grave problema de saúde pública global, com impactos médicos, de desenvolvimento e socioeconômicos duradouros¹. Suas consequências incluem maior morbimortalidade, prejuízos físicos e neurocognitivos irreversíveis e maior risco de doenças crônicas não transmissíveis (DCNT) na vida adulta¹.
Atualmente, 33 países registram pelo menos 30% das crianças com baixa estatura; no mundo, 151 milhões de menores de 5 anos estão afetados, 47 milhões apresentam baixo peso para a idade e 340 milhões sofrem de deficiência de micronutrientes. A desnutrição é responsável por cerca de 45% das mortes infantis globais¹.
A desnutrição é particularmente grave devido ao impacto no sistema imune, no desenvolvimento cognitivo e no risco aumentado de mortalidade, especialmente nos casos de desnutrição aguda severa².

Figura 1: Evolução da desnutrição e excesso de peso em crianças menores de 5 anos (2000–2024) - dados globais do UNICEF/WHO/World Bank Joint Child Malnutrition Estimates – 2025 Edition²
Em 2024, América Central e América do Sul apresentaram prevalência conjunta de 12,4% de crianças menores de 5 anos com baixa estatura². Globalmente, o raquitismo acomete 23,2% das crianças menores de 5 anos².
Segundo a UNICEF, em 2024 a prevalência global de desnutrição aguda foi de 6,6%, enquanto a desnutrição aguda severa atingiu 1,9%, equivalendo a 42,8 milhões e 12,2 milhões de crianças, respectivamente². A desnutrição segue como uma “pandemia silenciosa”, contribuindo substancialmente para a carga global de doenças³.

Figura 2: Prevalência de emaciação (wasting) em crianças menores de 5 anos por região, 2024 - dados do UNICEF, WHO, World Bank Joint Child Malnutrition Estimates – 2025 Edition²
Embora a prevalência de desnutrição aguda na América Latina e Central seja relativamente baixa (1,3%), esses valores podem estar subestimados, pois derivam de estimativas anuais pontuais que não capturam o número acumulado de casos ao longo do ano².
Outro indicador crítico é o excesso de peso infantil. Globalmente, 5,5% das crianças menores de 5 anos têm sobrepeso². Em 2024, na América Latina e Central, essa prevalência atingiu 8,8%, superando o valor global².

Figura 3: Prevalência de excesso de peso em crianças menores de 5 anos por região, 2024 – Dados da UNICEF, WHO, World Bank Joint Child Malnutrition Estimates – 2025 Edition²
A obesidade é uma DCNT que aumenta o risco de diabetes tipo 2, doenças cardiovasculares, hipertensão, AVC, certos tipos de câncer e transtornos de saúde mental². Atualmente, estima-se que 340 milhões de adolescentes e 39 milhões de crianças estejam acima do peso no mundo; até 2025, projeta-se que 167 milhões de pessoas terão a saúde comprometida pelo sobrepeso ou obesidade².
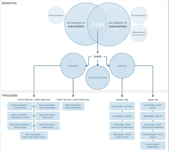
A Dupla Carga da Desnutrição (DBM) é definida como a coexistência de desnutrição e sobrepeso/obesidade no mesmo contexto populacional, familiar ou individual. Embora esteja descrita há mais de 20 anos, ainda é considerada um conceito relativamente recente, com número limitado de estudos publicados¹.
Nos últimos anos, o tema ganhou maior atenção ao se revelar mais persistente e disseminado do que se supunha⁴. Atualmente, cerca de um em cada três países de baixa e média renda (LMICs) enfrenta DBM¹. Na década de 2010, 38% dos 126 LMICs apresentaram esse problema, com maior prevalência na África Subsaariana, no Sul da Ásia, no Leste Asiático e no Pacífico¹. Além disso, a obesidade infantil cresce nesses países a uma velocidade 30% maior do que em países de alta renda¹.
A DBM pode ocorrer em diferentes níveis¹:
- Nacional: quando sobrepeso e desnutrição coexistem na mesma população;
- Familiar (mãe–filho): quando, por exemplo, a mãe apresenta excesso de peso e a criança está desnutrida/tem baixa estatura, ou o inverso;
- Individual: quando o mesmo indivíduo apresenta simultaneamente excesso de peso e deficiência de micronutrientes, anemia ou déficit de crescimento.

Figura 4: Definição de DBM e tipologias de DBM identificadas nas evidências elegíveis3.
A exposição prolongada à Dupla Carga da Desnutrição (DBM) está associada a maior risco de doenças cardiovasculares, déficits cognitivos e pior prognóstico metabólico¹. Em crianças e adolescentes, essa coexistência de desnutrição e excesso de peso é especialmente preocupante, pois amplia a vulnerabilidade a doenças crônicas desde fases precoces da vida¹. Compreender esse fenômeno nos primeiros anos é essencial para o planejamento de políticas públicas eficazes, já que esse período é determinante para o desenvolvimento metabólico e imunológico¹.
Na América Latina e no Caribe, 59% dos países convivem com algum nível de DBM³. Na região, Sagastume et al. (2024) identificaram prevalências variando de 0% a 24%³, refletindo forte heterogeneidade entre países. A desigualdade socioeconômica contribui para esse cenário, estimulando o consumo de alimentos ultraprocessados — no México, esse padrão alimentar aumentou as chances de sobrepeso e anemia em 30% entre crianças e em 26% entre adolescentes⁵. Esses alimentos, densos em calorias e pobres em nutrientes, também estão associados ao aumento de DCNTs, excesso de peso e nanismo, particularmente nos primeiros 1.000 dias de vida⁵.
A infância e a adolescência constituem fases críticas para o desenvolvimento físico, cognitivo e imunológico¹. Intervenções nutricionais adequadas podem evitar a progressão para condições crônicas mais graves na vida adulta¹. Nesse contexto, prevenir e tratar a desnutrição é estratégico para promover desenvolvimento metabólico saudável, reduzir a ocorrência de infecções⁷, prevenir DCNTs¹ e fortalecer respostas imunológicas⁷.
Metodologia:
A revisão sistemática com meta-regressão foi conduzida segundo a metodologia de Clark & Oxman, com foco em estudos que investigassem a prevalência da Dupla Carga da Desnutrição (DBM) em crianças e adolescentes de 2 a 19 anos. As buscas bibliográficas foram realizadas em três bases de dados eletrônicas — Medline/PubMed, Scopus e Web of Science — incluindo artigos publicados até 9 de setembro de 2022. Termos específicos relacionados a desnutrição, excesso de peso e deficiência de micronutrientes foram utilizados para ampliar a sensibilidade da busca.
Critério de inclusão - Artigos originais de pesquisa:
Foram incluídos estudos que atendessem aos seguintes requisitos:
- Avaliassem a prevalência de DBM no nível individual, definida como a coexistência, em um mesmo indivíduo, de sobrepeso/obesidade com deficiência de micronutrientes, anemia ou déficit de crescimento;
- Investigassem populações infantojuvenis com idades entre 2 e 19 anos;
- Estivessem disponíveis em texto completo e publicados até setembro de 2022.
Critério de exclusão - Artigos de revisão, incluindo meta-análises, foram excluídos:
- Artigos de revisão, incluindo revisões sistemáticas e meta-análises;
- Estudos realizados em populações específicas (ex.: refugiados, crianças com doenças crônicas);
- Estudos que analisaram apenas a dupla carga em nível familiar ou domiciliar, sem avaliação individual.
A seleção de artigos seguiu as diretrizes PRISMA, envolvendo triagem por título, resumo e leitura completa. Após esse processo, 11 estudos publicados entre 2009 e 2022 foram incluídos, totalizando 50.054 indivíduos de oito países diferentes.
Processamento e análise dos dados
As estimativas de prevalência extraídas dos estudos foram organizadas e analisadas no software Stata/SE v.15.1. A síntese dos dados considerou:
- critérios de classificação nutricional utilizados em cada estudo;
- prevalência de excesso de peso/obesidade;
- prevalência de deficiências nutricionais (anemia, baixa estatura, ferritina baixa, entre outras).
A meta-regressão avaliou potenciais fontes de heterogeneidade entre os estudos, incluindo ano de publicação, tamanho amostral, faixa etária avaliada, nível econômico do país, além dos diferentes indicadores e pontos de corte nutricionais utilizados.
Resultados:
Os estudos incluídos apresentaram considerável heterogeneidade nos critérios utilizados para classificar sobrepeso, obesidade e deficiências nutricionais.
Classificação de sobrepeso e obesidade
A maior parte dos estudos utilizou o Índice de Massa Corporal para idade (IMC/I), expresso em escore-z (BAZ – Body Mass Index-for-Age Z-score), comparado às curvas de referência da OMS (2006 para menores de 5 anos e 2007 para 5 a 19 anos). Os pontos de corte adotados foram:
- BAZ > +1 DP: risco de sobrepeso;
- BAZ > +2 DP: sobrepeso;
- BAZ > +3 DP: obesidade.
Entretanto, alguns estudos utilizaram critérios de adultos, classificando excesso de peso a partir de IMC > 24,0 kg/m² ou ≥ 25,0 kg/m², dificultando comparações diretas entre os achados.
Classificação de deficiências nutricionais
Houve ampla variação nos indicadores utilizados:
- Ferro: micronutriente mais investigado, com pontos de corte variando entre ferritina < 12,0 μg/L e 15–20 μg/L;
- Anemia: geralmente definida como hemoglobina < 120 g/L (OMS);
- Déficit de crescimento: maior uniformidade entre estudos, adotando-se HAZ < −2 DP (Height-for-Age Z-score);
- Outros micronutrientes avaliados: iodo, vitamina D, vitamina B12 e folato, porém de forma menos frequente.
Heterogeneidade dos estudos
A meta-regressão avaliou possíveis fontes de heterogeneidade, incluindo:
- ano de publicação;
- tamanho da amostra;
- faixa etária analisada;
- condição econômica do país;
- critérios de classificação nutricional;
- prevalência de excesso de peso e de deficiências nutricionais.
Nenhuma dessas variáveis foi estatisticamente significativa, indicando que a variação entre estudos não pôde ser explicada pelos fatores investigados.
Prevalência da DBM e condições associadas
A prevalência individual de DBM apresentou ampla variação, refletindo as diferenças metodológicas entre os estudos:
- DBM: 1,0% a 35,4%
- Anemia: até 48,6%
- Excesso de peso: 37% (nunca inferior a 8% em nenhum país)
Essa variabilidade pode estar relacionada a diferenças:
- biológicas (genética, metabolismo, composição corporal),
- ambientais (urbanização, padrões alimentares),
- socioeconômicas (renda, escolaridade, insegurança alimentar),
- culturais (hábitos alimentares regionais, acesso a alimentos ultraprocessados).
Discussão:
Dos 11 estudos incluídos nesta revisão sistemática, 10 foram publicados entre 2013 e 2022, evidenciando o recente aumento de interesse científico pela Dupla Carga da Desnutrição (DBM) em crianças e adolescentes¹. Esse movimento acompanha a crescente prevalência de excesso de peso nas últimas décadas, atingindo faixas etárias cada vez mais jovens, e a preocupação com as consequências metabólicas e nutricionais dessa transição epidemiológica, especialmente o papel da DBM como fator de risco para doenças crônicas não transmissíveis (DCNT).
Apesar dos avanços, a literatura ainda apresenta lacunas importantes, principalmente em estudos conduzidos em países de alta renda e em pesquisas que avaliem a DBM em nível individual, faixa etária de 2 a 19 anos¹. A escassez de dados abrangentes limita a capacidade de identificar determinantes, acompanhar tendências populacionais e subsidiar políticas públicas de prevenção e manejo.
Distribuição da DBM entre regiões e faixas etárias
A maior prevalência de DBM em crianças foi observada na Ásia, enquanto em adolescentes foi mais frequente na América Latina¹.
Mais de 90% dos estudos reportaram prevalência de excesso de peso/obesidade acima de 14%, enquanto baixa estatura, anemia e deficiências de micronutrientes apresentaram prevalências ≥ 10%¹.
Entre os estudos analisados:
- 3 avaliaram simultaneamente anemia e múltiplos micronutrientes (ferro, iodo, vitamina D, vitamina B12 e folato);
- 3 combinaram déficit de crescimento e anemia;
- 1 combinou déficit de crescimento e deficiência de micronutrientes;
A deficiência de ferro foi a mais investigada, refletindo sua alta relevância epidemiológica¹.
Influência socioeconômica e transições nutricionais
Cerca de 72,7% dos estudos envolveram países de baixa e média renda (LMICs)¹. Nesses contextos, transições nutricionais aceleradas — caracterizadas por maior consumo de alimentos ultraprocessados, redução da atividade física e mudanças no estilo de vida — favorecem o aumento simultâneo de deficiências nutricionais e excesso de peso, ampliando a prevalência de DBM.
Apenas três estudos foram conduzidos em países de alta renda, sugerindo que o tema ainda é pouco estudado nesses contextos, apesar do crescente aumento de obesidade infantil globalmente.
Heterogeneidade metodológica e seus impactos
A revisão identificou grande heterogeneidade nos critérios adotados para classificar:
- excesso de peso (BAZ > +1; IMC ≥ 25 kg/m²);
- anemia (Hb < 120 g/L ou outros pontos de corte);
- deficiência de micronutrientes;
- déficit de crescimento (HAZ < −2 DP ou < percentil 5).
Essa diversidade metodológica dificulta a comparação direta entre estudos, podendo levar à subestimação da prevalência de DBM. A heterogeneidade metodológica identificada reforça a necessidade de padronização nos critérios de classificação e coleta de dados, para permitir comparações mais robustas e orientar intervenções eficazes. Assim, tanto para obesidade/sobrepeso quanto para deficiências nutricionais, as diferenças nos indicadores e nos pontos de corte entre os estudos limitam a comparabilidade dos resultados. A falta de terminologia consistente e métodos unificados representa uma lacuna importante na literatura.
Determinantes associados à DBM
Poucos estudos investigaram diretamente fatores associados à DBM.
Entre os que o fizeram, foram identificadas relações importantes com:
- etnia,
- escolaridade parental,
- renda,
- idade materna¹.
Em geral, crianças de mães jovens e famílias de menor nível socioeconômico apresentaram maior risco. Outros estudos analisaram fatores isolados — como residência urbana/rural, renda ou escolaridade — mas sem foco exclusivo em DBM de crianças e adolescentes.
Variação nas prevalências e possíveis justificativas
A prevalência de DBM variou amplamente entre os estudos (1,0% a 35,4%)¹.
Essa variação pode ser atribuída a diferenças:
- Etnia (características biológicas e genéticas),
- culturais e ambientais (urbanização, sedentarismo),
- socioeconômicas,
- acesso a alimentos e hábitos saudáveis,
- serviços de saúde.
A prevalência de anemia atingiu 48,6%, e a de excesso de peso alcançou 37%, destacando a coexistência de carências nutricionais e excesso de peso no mesmo grupo etário.
Conclusão:
Este estudo representa a primeira revisão sistemática com meta-regressão focada na prevalência da Dupla Carga da Desnutrição (DBM) em crianças e adolescentes em nível individual¹. Os resultados revelam a necessidade urgente de padronização dos indicadores e critérios de classificação, tanto para excesso de peso quanto para deficiências nutricionais, de modo a permitir comparações consistentes entre estudos e fortalecer a base de evidências disponível.
As limitações metodológicas identificadas — como variações nos pontos de corte, nos indicadores utilizados e na abrangência geográfica dos estudos — refletem a natureza ainda incipiente da literatura sobre DBM. A possibilidade de recuperação incompleta de artigos, devido ao uso relativamente recente da terminologia “dupla carga de desnutrição”, deve ser considerada, poipode ter limitado a identificação e inclusão de estudos relevantes ¹. Além disso, apenas publicações em inglês, espanhol e português foram incluídas, o que pode ter restringido a amplitude da busca.
Apesar dessas limitações, a revisão reuniu informações relevantes sobre a prevalência da DBM, que variou de 1,0% a 35,4%, bem como sobre a prevalência de anemia (até 48,6%) e excesso de peso (37%), indicando a coexistência crescente de carências nutricionais e obesidade em populações jovens¹.
Os achados reforçam três pontos centrais:
- A DBM em crianças e adolescentes constitui uma preocupação emergente de saúde pública, ainda insuficientemente explorada na literatura científica;
- O conhecimento sobre o tema avançou na última década, mas permanece desigual entre regiões e faixas etárias;
- Há uma lacuna significativa de estudos em nível individual relativo tanto a prevalência quanto os fatores associados à DBM nessa faixa etária, essenciais para compreender determinantes, monitorar tendências e orientar políticas públicas.
Assim, o avanço na compreensão da DBM requer esforços coordenados para padronizar métodos, ampliar a investigação em diferentes contextos socioeconômicos e integrar a DBM nas agendas de saúde infantil e adolescente.
A produção de evidências robustas é fundamental para apoiar políticas e estratégias que abordem simultaneamente a desnutrição e o excesso de peso — fenômenos que, cada vez mais, coexistem nas novas gerações e não podem ser tratados de forma isolada.
Referências Bibliográficas:
- Viana RS, De Araújo-Moura K, De Moraes ACF. Worldwide prevalence of the double burden of malnutrition in children and adolescents at the individual level: systematic review and meta-regression. J Pediatr (Rio J). 2025 Mar-Apr;101(2):158-66. doi: 10.1016/j.jped.2024.11.010. Epub 2025 Jan 31. PMID: 39753201; PMCID: PMC11889680.
- United Nations Children’s Fund (UNICEF) Childhood Malnutrition. [(accessed on 18 Sep 2025)]. Available online: https://data.unicef.org/topic/nutrition/malnutrition/
- Sagastume D, Barrenechea-Pulache A, Ruiz-Alejos A, Polman K, Beňová L, Ramírez-Zea M, Peñalvo JL. Quantifying overlapping forms of malnutrition across Latin America: a systematic literature review and meta-analysis of prevalence estimates. Adv Nutr. 2024 May;15(5):100212. doi: 10.1016/j.advnut.2024.100212. Epub 2024 Mar 15. PMID: 38493876; PMCID: PMC11015105.
- Ortega P., Leal Montiel J.Y., Amaya D., Chávez C.J. Anemia y depleción de las reservas de hierro en Adolescentes de sexo femenino no embarazadas. Rev. Chil Nutr. 2009; 36:111–119.
- Oviedo-Solis C.I., Monterrubio-Flores E.A., Cediel G., Denova-Gutierrez E., Barquera S. Trend of ultraprocessed product intake is associated with the double burden of malnutrition in Mexican children and adolescents. 2022;14:4347. doi: 10.3390/nu14204347.
- Popkin B.M., Corvalan C., Grummer-Strawn L.M. Dinâmica do duplo fardo da desnutrição e a realidade nutricional em mudança. Lanceta. 2020; 395:65–74. DOI: 10.1016/S0140-6736(19)32497-3.
- An R, Shen J, Zhang Z, Lim MT, Huynh DTT. Effect of oral nutritional supplementation on health-related outcomes and nutritional biomarkers in children and adolescents with undernutrition: a systematic review and meta-analysis. 2024 Sep 3;16(17):2970. doi: 10.3390/nu16172970. PMID: 39275285; PMCID: PMC11397335.